hercules123 Geschrieben 21. November 2022 Geschrieben 21. November 2022 Ja genau. Urs redet von der Sichtverschiebung, damit z.B. das Ende der Landebahn nicht rechts vom Captain ist, sondern gerade aus. Natürlich ist es dann für den F/O scheusslich. Aber wie du sagst, in X-Plane kann ich das situativ mit einer Dataref steuern. 50 cm links oder 50 cm rechts. Kameraposition. Keine Ahnung wie das z.B. mit MSFS läuft Deine Suche nach BFF Karten: ich hab hier mindestens vier Monate eine zum Verkauf gehabt aber niemand wollte sie. Sie ist nun nach England gegangen. Was baust du und wo? RetoMoin,ich baue seit vielen Jahren ein 738 Cockpit auf Basis von Prosim. Habe aber auch Project Magenta und Sim-Avionics gehabt.Die Teile sind alle selbst erstellt durch Resin, fräsen und gravieren etc pp.Grüße Gesendet von meinem SM-N975F mit Tapatalk Zitieren
hercules123 Geschrieben 21. November 2022 Geschrieben 21. November 2022 Hoi Thomas Schön, wieder von Dir zu hören. Es freut mich, dass Du nach wie vor im Cockpitbau aktiv bist. Ich selbst habe soeben den MSFS in mein Cockpit integriert, mit recht gutem Ergebnis. Dazu gehört auch die Sichtumschaltung, die ich nach wie vor mit den Trimmtasten an den Yokes steuere. Das geht recht einfach mittels "Custom views". Zuerst Sicht einstellen, dann mit CTRL-ALT-1 (Capt) bzw. CTRL-ALT-2 (Copi) speichern. Aufrufen mit ALT-1 resp. ALT-2. Diese Aufrufe kann man dann auch mittels FSUIPC auslösen, durch Trimmschalter gesteuert. Moin Urs,ja bin noch immer dabei, wenn auch mit Pausen.Ich hatte die schon ein paar Antworten zum Thema Control Loading etc geschrieben. Hatte mich gewundert das diese Threads irgendwie tit waren nach meinen Postings ....Danke für deine ausführlichen Erklärungen. Die Links zeigen das du mir das schon mal erklärt hattest. Irgendwie hatte ich da den Faden verloren ... Verstehe ich folgende Dinge richtig?Du erstellst die zusätzlichen Kameras in der Aircraft.cfg?Du hast auch on fs2020 eigen Weg für die "korrekten" views gefunden?Speziell beim Fs2020 sind die Multiviews irgendwie ein Horror. Da bekomme ich nichts richtig aligned. Versuche es mit 5 Fenstern (4 plus das Mainfenster). 180 Grad ist das Ziel.Mit den Viewgroups muss ich mich wohl doch noch mal befassen. Die automatische Verknüpfung der einzelnen Fenster ist ja wohl Voraussetzung um die Sichten umzuschalten.Da helfen mir deine Beispiele sicherlich weiter..Der Tipp mit dem Trimswitch ist echt gut. Das macht vieles simpler.FGThomas Gesendet von meinem SM-N975F mit Tapatalk Zitieren
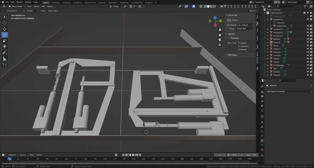
Alpin-Flier Geschrieben 22. November 2022 Geschrieben 22. November 2022 (bearbeitet) Hoi Thomas Am 21.11.2022 um 10:48 schrieb hercules123: Ich hatte die schon ein paar Antworten zum Thema Control Loading etc geschrieben. Hatte mich gewundert das diese Threads irgendwie tit waren nach meinen Postings ... Naja, es hatte damals noch keine Priorität. Inzwischen habe ich aber eine Lösung gefunden, die auch unter meiner Bodenplatte Platz hat. Für Quer- und Höhenruder habe ich je zwei Aktuatoren verbaut. Der eine steuert die Rückstellkraft, der andere die Mittellage. Letzterer dient auch dazu, im Autopilot-Mode den Yoke zu bewegen. Sieht super aus... Ansteuerung über eine Opencockpits-Motorcard und Ergänzungen im SIOC-Script. Prinzip: Realisierung: Am 21.11.2022 um 10:48 schrieb hercules123: Du erstellst die zusätzlichen Kameras in der Aircraft.cfg? Das entsprechende File im MSFS heisst cameras.cfg. Das braucht man aber nicht unbedingt zu wissen, weil man diese views einfach über die Funktion customerviews abspeichert. Es können max. 10 solche Views erstellt werden, wie oben beschrieben. Am 21.11.2022 um 10:48 schrieb hercules123: Du hast auch on fs2020 eigen Weg für die "korrekten" views gefunden? Speziell beim Fs2020 sind die Multiviews irgendwie ein Horror. Da bekomme ich nichts richtig aligned. Versuche es mit 5 Fenstern (4 plus das Mainfenster). 180 Grad ist das Ziel. Ich unterscheide zwischen Multiview und Multiscreen. Multiview ist die Möglichkeit, unterschiedliche Ansichten auf einem oder besser, mehreren Bildschirmen darzustellen (Tower view, Locked spot view, Flyby, Topdown, usw.). Leider bietet der MSFS diese bei früheren Simulatoren selbstverständliche Funktion (noch?) nicht. Du meinst aber die Multiscreen-Funktion, die in P3D mit der ViewGroup-Funktion sehr gut umgesetzt ist. Neuerdings gibt es das in einer vereinfachten Ausführung auch beim MSFS und kann in den Options/General Options/Experimental recht einfach konfiguriert werden. Man definiert dabei zwei (oder auch mehr) zusätzliche Fenster links und rechts vom Hauptfenster. Dabei kann man noch den gewünschten Sichtwinkel eingeben. Für eine 180°-Sicht muss man statt +- 60° allerdings +-90° eingeben und erhält dann eine je um +-60° gedrehte Darstellung. Diese zwei Bildschirme folgen dann automatisch den Einstellungen im mittleren. Ob und wie gut das bei 5 Bildschirmen funktioniert, kann ich allerdings nicht sagen. Nur soviel: Dafür bräuchtest Du wahrscheinlich eine (oder sogar zwei) mehrere tausend Euro teure Grafikkarte... LG Urs Bearbeitet 30. April 2024 von Alpin-Flier Zitieren
hercules123 Geschrieben 22. November 2022 Geschrieben 22. November 2022 vor 7 Stunden schrieb Alpin-Flier: Hoi Thomas Naja, es hatte damals noch keine Priorität. Inzwischen habe ich aber eine Lösung gefunden, die auch unter meiner Bodenplatte Platz hat. Für Quer- und Höhenruder habe ich je zwei Aktuatoren verbaut. Der eine steuert die Rückstellkraft, der andere die Mittellage. Letzterer dient auch dazu, im Autopilot-Mode den Yoke zu bewegen. Sieht super aus... Hey Urs, danke für die weiteren Infos. Die Umsetzung mit Viewgroups ist tatsächlich gar nicht so schwer. Wenn ich nicht diese TH2GO im Einsatz hätte. Für P3D sind die drei Monitore natürlich nur ein grosser und das Bild wird gestreckt, was man ja nicht will. Alle Versuche P3D dazu zu bringen da 3 einzelne Sichten draufzulegen sind kläglich gescheitert. Deine CPT/ FO Ansichten funktionieren aber grundsätzlich prima. Deine Version der Feel and Centering Unit ist aber krass. Ganz verstanden habe ich die Funktion noch nicht. Kann aber erahnen wie es funktioniert. Die echte Centering Unit hat ja ein CAM/ Follower(Roller) System, was verhindert das die Neutralstellung so statisch ist. Beim CAM/Roller gibt es das nicht, da die Übertragungseinheit immer an der Kante des Cams läuft und das auch in der Neutralstellung. Etwas kompliziert zu erklären, aber du wirst das sicher schon wissen. Kriege irwie kein Bild hochgeladen da ich keinen Button finde. Hier ein Bild aus dem Netz Grüssle Thomas vor 7 Stunden schrieb Alpin-Flier: Zitieren
Cupra Geschrieben 21. Januar 2023 Geschrieben 21. Januar 2023 So, nach über 12 Jahren hier schon mehr oder weniger stiller Mitleser kann ich mich auch mal als verrückter Cockpitbauer outen. Hat ja in der Schweiz doch den einen oder anderen. Und lernen kann man von anderen immer, vor allem wenn man so dilettantisch unterwegs ist wie ich Beheimatet im schönen Mittelland bastle ich jetzt seit 2017 an meiner Neufassung. Da mich Aviatik zwar interessiert, die Linienbusse der Luft allerdings eher langweilen solange sie Axxx oder Bxxx heissen und nicht E-X oder KC-XX hab ich mich für den Bau eines kleineres einsitzigen Jägers der Teen-Serie entschieden. Konkret um das Cockpit der F-16C aus der 4x-Serie, also die Allwetter-Tiefflugtaugliche Variante. Umgesetzt wird es aus Metall, die Elektronik kommt aus D und basiert grossteils auf Ethernet. Aufgrund von Erfahrungen zwischen 2010 und 2017 weiss ich, dass nur ein USB-Stecker den man nicht verwendet, ein guter USB Stecker ist Software seitig plane ich sowohl DCS World als auch Falcon BMS zu verwenden. Was die Darstellung angeht war der Plan bis Anfang Jahr eine 270 Grad Leinwand zu machen, das hab ich aber abgesagt. Übergangsweise kommt ein Fernseher jetzt zum Einsatz und in 1 bis 2 Jahren denke ich dass ich auf Mixed-Reality Hardware zurückgreifen werde Wie ich oben schon sagte, so viele Verrückte gibt es in der Schweiz ja nicht, aber man kann sich sicher einiges abgucken oder auch Bezugsquellen für Teile etc. austauschen In dem Sinne.. Happy Building PS: Was ich inzwischen mehr und mehr direkt erfahre ist dass mein Respekt für die Piloten sinkt, während ich die Arbeit der Leute im Unterhalt mehr und mehr schätze.. Was die können müssen und wie man sich da teilweise mit 4 Ellbogen, 6 Handgelenken und 12 Fingern pro Arm verbiegen können muss is einfach krank 1 Zitieren
Reto Stöckli Geschrieben 24. Januar 2023 Geschrieben 24. Januar 2023 Hoi Cupra Das Problem mit USB ist nicht unbedingt die Stabilität sondern häufig die fehlende eindeutige Adressierbarkeit. Es gibt tatsächlich immer noch nahmhafte Hersteller, die ihre I/O Karten mit konstanter Seriennummer versehen, sodass ich dann bei der Zuweisung von zwei identischen Boards Roulette spielen muss. Es würde mich darum interessieren, welche Ethernet-Lösung du aus Deutschland beziehst. Ich bin mittlerweile auf SISMO Ethernet Boards und Rasperrys (für die Displays) angelangt und werde in den nächsten 1-2 Jahren dann mit Teensys über Ethernet probieren. Respekt vor deinem Projekt und der Geschwindigkeit, wie du es realisierst (ich bin bei 16 Jahren Bauzeit, mach aber auch die gesamte Software / Displays und FS-Plugins selbst, und dann noch alles auf Linux). Dieses Jahr kommt dann hoffentlich das Haus um die 737 und die Rundleinwand mit 3 Projektoren). Reto Zitieren
Cupra Geschrieben 28. Januar 2023 Geschrieben 28. Januar 2023 (bearbeitet) Moin Reto Naja, sagen wir es so. Ich hatte zuvor ein System bei dem quasi alles in Input/Output über einen einzelnen USB Port am PC gelaufen ist. Das ist bei nem seriellen Bus schon mal ungut. Wenn man dann noch Joysticks, Displays, Pedale und so weiter alles an den USB dran hängt merkt man irgendwann dass die Abfragen der Reihe nach halt nicht mehr so ganz sauber laufen. Kombiniert man das dann mit billigen HUB´s, schlecht geschirmten Kabeln und so weiter ist man halt recht bald mal an nem Punkt wo man das tolle "USB Disconnect" Geräusch von Windwows öfter hört als man will. Ich hab nach wie vor jetzt etliches an USB, aber zumindest die gesamten Instrumente, Schalter, Lampen, Motoren, Servos, Matrixanziegen, OSRAM Leuchten, Aircores etc. werden übers LAN laufen. Ist auch besser für die Stromversorgung etc. Da muss ich mich nicht mehr drum kümmern, kommt ja alles vom PoE Switch. Dazu hab ich Spannungen von 3,3, 5, 12 und 24V zur Auswahl. Wenn es dich interessiert, ein technischen Manual kannst du hier lesen: LAN PoE-Boards Bei mir kommt halt dazu dass ich was brauche das möglichst simpel ist. Ich hab genau 0 Programierkenntnisse. Bildbearbeitung mache ich mit MS Paint... Es is schon kompliziert genug sich das ganzen Elektrische irgendwie zusammen zu suchen und alles richtig zu machen. In ner Metallkiste drin sitzen wo man mit 235V arbeitet ist mitunter etwas delikat... Bearbeitet 28. Januar 2023 von Cupra Zitieren
Reto Stöckli Geschrieben 28. Januar 2023 Geschrieben 28. Januar 2023 3 hours ago, Cupra said: Moin Reto Naja, sagen wir es so. Ich hatte zuvor ein System bei dem quasi alles in Input/Output über einen einzelnen USB Port am PC gelaufen ist. Das ist bei nem seriellen Bus schon mal ungut. Wenn man dann noch Joysticks, Displays, Pedale und so weiter alles an den USB dran hängt merkt man irgendwann dass die Abfragen der Reihe nach halt nicht mehr so ganz sauber laufen. Kombiniert man das dann mit billigen HUB´s, schlecht geschirmten Kabeln und so weiter ist man halt recht bald mal an nem Punkt wo man das tolle "USB Disconnect" Geräusch von Windwows öfter hört als man will. Ich hab nach wie vor jetzt etliches an USB, aber zumindest die gesamten Instrumente, Schalter, Lampen, Motoren, Servos, Matrixanziegen, OSRAM Leuchten, Aircores etc. werden übers LAN laufen. Ist auch besser für die Stromversorgung etc. Da muss ich mich nicht mehr drum kümmern, kommt ja alles vom PoE Switch. Dazu hab ich Spannungen von 3,3, 5, 12 und 24V zur Auswahl. Wenn es dich interessiert, ein technischen Manual kannst du hier lesen: LAN PoE-Boards Bei mir kommt halt dazu dass ich was brauche das möglichst simpel ist. Ich hab genau 0 Programierkenntnisse. Bildbearbeitung mache ich mit MS Paint... Es is schon kompliziert genug sich das ganzen Elektrische irgendwie zusammen zu suchen und alles richtig zu machen. In ner Metallkiste drin sitzen wo man mit 235V arbeitet ist mitunter etwas delikat... Wenn ich diese vor ca. 5 Jahren gekannt hätte, wäre ich komplett darauf abgefahren. Jedes Modul ist autonom inkl. Power hinter ein Panel zu hängen und kann auch wieder vom Netzwerk getrennt und extern zu Entwicklungszwecken angehängt werden. Ich wär fast auf ein analoges System via CANbus von Jörg Weinmann (https://www.simsystems.de/io-loesungen.html ) abgefahren, es war aber damals noch nicht Serienreif. Viel Erfolg! Ich seh bei den xflight PoE I/O Modulen zwar noch nicht, durch welches Daten-Protokoll sie angesteuert werden können, aber gehe mal davon aus, dass es dokumentiert und öffentlich ist. Dein Dokument verlinkt nur die technischen Spezifikationen. Reto Zitieren
Cupra Geschrieben 28. Januar 2023 Geschrieben 28. Januar 2023 Wenn ich wüsste was du mit Daten-Protokoll meinst könnte ich ja weiter helfen Aber ab dem Punkt verstehe ich nur noch Bahnhof Hast du mal ne Mail für mich dann kann ich versuchen das 2. Handbuch zu schicken. Das ist glaube ich auf seiner Seite gar nicht verlinkt. Ich denke dass sich aber in der Sim-Welt da im Grunde auch 2 paralle Universen entwickelt haben. Die jenige die mit Xplane und Flugsim von MS arbeiten, und in der militärischen Welt alle Derivate von Falcon 4.0 und DCS World. Ich kenne bis jetzt nur ein System das mit beiden Welten zusammen arbeiten kann, das ist PSCockpit von einem Spanier namens Jesus PSCOckpit Das hatte ich zuvor in Verwendung, aber da halt das Problem das alles zusammen über einen einzigen USB 2.0 Port läuft... und da biste mit LAN was Latenzen und Bandbreiten angeht halt um Welten schneller und flexibler. Zitieren
EdeBanatzke Geschrieben 28. Januar 2023 Geschrieben 28. Januar 2023 vor 2 Stunden schrieb Cupra: Wenn ich wüsste was du mit Daten-Protokoll meinst könnte ich ja weiter helfen Aber ab dem Punkt verstehe ich nur noch Bahnhof Hast du mal ne Mail für mich dann kann ich versuchen das 2. Handbuch zu schicken. Das ist glaube ich auf seiner Seite gar nicht verlinkt. Ich denke dass sich aber in der Sim-Welt da im Grunde auch 2 paralle Universen entwickelt haben. Die jenige die mit Xplane und Flugsim von MS arbeiten, und in der militärischen Welt alle Derivate von Falcon 4.0 und DCS World. Ich kenne bis jetzt nur ein System das mit beiden Welten zusammen arbeiten kann, das ist PSCockpit von einem Spanier namens Jesus PSCOckpit Das hatte ich zuvor in Verwendung, aber da halt das Problem das alles zusammen über einen einzigen USB 2.0 Port läuft... und da biste mit LAN was Latenzen und Bandbreiten angeht halt um Welten schneller und flexibler. Zitieren
EdeBanatzke Geschrieben 28. Januar 2023 Geschrieben 28. Januar 2023 (bearbeitet) Hallo Cupra, Ich versuche Mal das Wort "Datenprotokoll" auf eine verständliche Ebene zu bringen. Wenn wir beide telefonieren, dann muss als erstes erstmal eine physikalische Verbindung irgendwie vorhanden sein. per Kabel, Satelliten o.ä. , das wäre die Ethernet Ebene, als nächstes müssen wir uns gegenseitig Anwählen können, hier kommt die IP-Ebene ( IP-Adresse,UDP/TCP) zum tragen, ok nun sind wir verbunden und können uns hören. Jetzt kommt das Datenprotokoll ins Spiel. Wenn Du nun hervorragend chinesisch sprichst und ich nur deutsch, dann können wir uns trotz technischer Verbindung nicht verstehen. Das meint, wir müssen auch noch die gleiche Sprache sprechen, um uns was Sinnvolles mitzuteilen. Der Unterschied zwischen TCP und UDP ist der, dass TCP ein Protokoll mit Quittung ist und UDP ein Protokoll ohne Quittung des einzelnen Paketes. Bei beiden Protokollen kann man übrigens Ono to One(vgl. Telefon) oder One to Many(vgl. Radio) übertragen. Der Moderator weiss ja auch nicht, wer ihm Grade zuhört. Das wäre ein Broadcast( Rundruf an Alle, an die höchste im Netzwerk adressierbare IP-Adresse, z.B. 192.168.10.255/24). Also Datenprotokoll meint, in welcher Sprache unterhalten wir uns? Hier, wie teilten wir uns mit, welche LED soll leuchten oder welcher Schalter ist in welcher Position. Das soll jetzt nicht Klugscheißern sein, ich habe nur versucht es einigermaßen verständlich zu erklären. Gruß Piki Bearbeitet 28. Januar 2023 von EdeBanatzke Zitieren
Cupra Geschrieben 28. Januar 2023 Geschrieben 28. Januar 2023 Ok.. danke. Dann muss ich da passen. Keine Ahnung was das nutzt. Ich weiss nur dass ich mit nem kleinen Router quasi ein eigenes Netzwerk erstellt hab das komplett vom Internet/Hausnetzwerk getrennt ist und über einen separaten LAN Anschluss am PC dran hängt. Die Boards haben ne Software die mit dem PC redet, und dann is bei meinem Verstädnis fertig Zitieren
Reto Stöckli Geschrieben 28. Januar 2023 Geschrieben 28. Januar 2023 Piki sagt genau das auf verständliche Weise, was ich gemeint habe. Mit welchen Befehlen steuere ich ie Led oder die 7seg Display des I/O Boards? Könntest du allenfalls dazu noch mehr Infos geben? Allenfalls kann dies am besten der Entwickler der Boards geben. Gerne auf diesen Thread aufmerksam machen. Beste Grüsse Reto Zitieren
Cupra Geschrieben 12. Februar 2023 Geschrieben 12. Februar 2023 So, hab jetzt auch den Link zu allen gesammelten Dokumenten zu dem System: XFlight LAN PoE-Boards Manuals Ich bin nur User und selber immer wieder auf Hilfe von ihm angewiesen. Und bei Netzwerkzeugs steig ich gleich ganz aus, solange ich mehr machen muss als nen Stecker rein machen Immerhin schaff ich bisher normale Schalter, LED und Magnetschalter zum Laufen zu bekommen... man entwickelt sich halt Zitieren
mip Geschrieben 9. September 2023 Geschrieben 9. September 2023 Hallo Leute! Ist schon etwas länger, dass ich hier etwas geschrieben habe, aber durch eine Vielzahl an privaten Projekten musste der Homecockpitbau pausieren, aber seit 2 Monaten bin ich wieder voll dabei. Das Glareshield und der Throttle sind in der Endphase, Fotos folgen dann im Laufe des Herbst. Da ich jetzt auch gerade versuche, mein Kabelmanagement etwas zu verbessern, ist mir etwas durch den Kopf gegangen: Ich verwende oft für meine Kabeln die Dupont-Stecker und Stiftleisten. Ich bin jetzt aber draufgekommen, dass diese Stiftleisten nur eine gewisse Stromstärke schaffen (falls ich hier jetzt den falschen Fachbegriff genommen habe, sorry, aber ich glaube ihr wisst was ich meine). Bei den ganzen Schaltern, Dioden etc. dürfte das kein Problem haben, aber ich glaube bei der Hintergrundbeleuchtung dürfte es Probleme geben. Derzeit ist es so aufgebaut, dass die Verteilung vom 12V-Netzteil zu den einzelnen Panels über diese "0815-Stiftleisten" läuft. Nachdem das MIP doch eine Vielzahl an Panels hat, geht über diese Stiftleisten doch einiges. Ich schätze, dass ich bei ca. 60 Watt bin, das würden dann 5 Ampere bedeuten. Laut Datenblatt vertragen diese Stiftleisten jedoch nur 3 A. Meine Frage daher: wie verteilt Ihr die 12V für eure Hintergrundbeleuchtung? Danke schonmal für eure Antworten und für eure Hilfe. LG Michael 1 Zitieren
EdeBanatzke Geschrieben 10. September 2023 Geschrieben 10. September 2023 vor 10 Stunden schrieb mip: Hallo Leute! Ist schon etwas länger, dass ich hier etwas geschrieben habe, aber durch eine Vielzahl an privaten Projekten musste der Homecockpitbau pausieren, aber seit 2 Monaten bin ich wieder voll dabei. Das Glareshield und der Throttle sind in der Endphase, Fotos folgen dann im Laufe des Herbst. Da ich jetzt auch gerade versuche, mein Kabelmanagement etwas zu verbessern, ist mir etwas durch den Kopf gegangen: Ich verwende oft für meine Kabeln die Dupont-Stecker und Stiftleisten. Ich bin jetzt aber draufgekommen, dass diese Stiftleisten nur eine gewisse Stromstärke schaffen (falls ich hier jetzt den falschen Fachbegriff genommen habe, sorry, aber ich glaube ihr wisst was ich meine). Bei den ganzen Schaltern, Dioden etc. dürfte das kein Problem haben, aber ich glaube bei der Hintergrundbeleuchtung dürfte es Probleme geben. Derzeit ist es so aufgebaut, dass die Verteilung vom 12V-Netzteil zu den einzelnen Panels über diese "0815-Stiftleisten" läuft. Nachdem das MIP doch eine Vielzahl an Panels hat, geht über diese Stiftleisten doch einiges. Ich schätze, dass ich bei ca. 60 Watt bin, das würden dann 5 Ampere bedeuten. Laut Datenblatt vertragen diese Stiftleisten jedoch nur 3 A. Meine Frage daher: wie verteilt Ihr die 12V für eure Hintergrundbeleuchtung? Danke schonmal für eure Antworten und für eure Hilfe. LG Michael Hallo Michael, Da gibt es natürlich verschiedene Lösungen. Bei mir ist es so: Im Bereich hinter den FMCs sitzt bei mir ein PC Netzteil, hier sind Verteilungsschienen für 12V und GND, von hier gehen jeweils 12v und Masse zu den einzelnen Stationen mit ausreichend dimensionierten Leitungen und verdrehsicheren Steckern. Die benötigten Spannungen werden bei mir erst in den Stationen heruntergeregelt. Dadurch habe ich nur 2 Leitungen (12v, USB) von den einzelnen Stationen herumliegen. Ist nur eine von mehreren Lösungen, fahre seid Jahren sehr gut damit. Gruß Piki Zitieren
mip Geschrieben 12. September 2023 Geschrieben 12. September 2023 Hallo Piki! Danke für deine Antwort, du hast mir da jetzt den Denkanstoß gegeben, den ich gebraucht habe. Ich habe jetzt auch schon entsprechende Verteilungsschienen gefunden, bei Conrad gibt ja sowas wie Sand am Meer. Danke und lg Michael Zitieren
Alpin-Flier Geschrieben 2. Dezember 2024 Geschrieben 2. Dezember 2024 Hoi zäme Nach über einem Jahr wieder mal einen Beitrag meinerseits. Vor kurzem durften mein Neffe und ich den äusserst aktiven Cockpitbauer Reto Stöckli besuchen. Das war ein wirklich tolles Erlebnis. Nach einer gehörigen Fachsimpelei bei Kaffee und Guetsli sind wir dann ins vorgewärmte Cockpit im Garten eingestiegen. Von aussen ein fensterloses Gartenhaus, aber mit einer realen Cockpittüre . Reto hat es tatsächlich geschafft, seine echte B737-300 Flugzeugnase samt Rundleinwand darin unterzubringen . Gut, viel Platz ist da nicht mehr, und irgendwelche Zugriffe zur Technik von vorne werden dadurch ziemlich erschwert. Aber wenn's so gut funktioniert wie an diesem langen Nachmittag, dürfte das kein Problem sein. Im Innern ist die typische Enge eines B737-Cockpits sehr gut zu spüren. Ich staune immer wieder, dass bei der langen und breiten Passagierkabine einer B737-800 nur so wenig Platz für die Piloten vorhanden ist. Reto hat Originalsitze samt Jumpseat und auch die Sicherungswände im Rücken verbaut. Diverse Sicherungen sind sogar verdrahtet. Da wird einem schnell bewusst, welchen unheimlichen Kabelverhau eine echte B737 aufweist. Lange nicht alles lässt sich mittels material- und platzsparenden Datenbussen erledigen. Einen grossen Teil der SW hat Reto selbst geschrieben. Sein Ansatz weicht ziemlich von den übrigen Lösungen ab. Linux statt Windows, Xplane statt Prosim oder PMDG, usw. Gewisse, beliebte Zusatz-Programme stehen für Linux nicht zur Verfügung, sodass Reto auch dafür noch SW erstellen musste. Momentan verwendet er für die Ansteuerung der Elektronik vorwiegend SISMO Module per Ethernet und einige alte OpenCockpits Module. Für die Displays werden pro Display je ein autonomer Raspberry Pi verwendet. Zukünftig sollen dann kleine Teensy-Microcontroller übernehmen, die aber erst als Prototyp vorliegen. Sie werden ebenso per Ethernet-Bus mit dem Hauptrechner verbunden, was den Drahtverhau ziemlich reduziert. Was Reto sehr geschickt kombiniert, ist handwerkliches Können und phänomenale SW-Kenntnisse. Wir flogen dann zuerst von Zürich nach Genf, ein idealer Flug zum Kennenlernen der Maschine. Dann haben wir uns in Genf auf VATSIM eingeloggt und sind über Malpensa nach Venedig geflogen. Für mich sehr eindrücklich war die Kommunikation mit den Lotsen. Das macht tatsächlich grossen Spass, auch wenn ich oft nur "Bahnhof" verstanden habe. Reto hat sich dagegen wie ein langjähriger Pilot angehört. Anschliessend durften wir noch Retos lässige Familie bei einem feinen Znacht näher kennenlernen. Für Nachwuchspiloten ist jedenfalls bestens gesorgt. Reto, ganz herzlichen Dank für alles und weiterhin "Guten Flug". LG Urs 3 Zitieren
Reto Stöckli Geschrieben 2. Dezember 2024 Geschrieben 2. Dezember 2024 2 hours ago, Alpin-Flier said: Hoi zäme Nach über einem Jahr wieder mal einen Beitrag meinerseits. Vor kurzem durften mein Neffe und ich den äusserst aktiven Cockpitbauer Reto Stöckli besuchen. Das war ein wirklich tolles Erlebnis. Nach einer gehörigen Fachsimpelei bei Kaffee und Guetsli sind wir dann ins vorgewärmte Cockpit im Garten eingestiegen. Von aussen ein fensterloses Gartenhaus, aber mit einer realen Cockpittüre . Reto hat es tatsächlich geschafft, seine echte B737-300 Flugzeugnase samt Rundleinwand darin unterzubringen . Gut, viel Platz ist da nicht mehr, und irgendwelche Zugriffe zur Technik von vorne werden dadurch ziemlich erschwert. Aber wenn's so gut funktioniert wie an diesem langen Nachmittag, dürfte das kein Problem sein. Im Innern ist die typische Enge eines B737-Cockpits sehr gut zu spüren. Ich staune immer wieder, dass bei der langen und breiten Passagierkabine einer B737-800 nur so wenig Platz für die Piloten vorhanden ist. Reto hat Originalsitze samt Jumpseat und auch die Sicherungswände im Rücken verbaut. Diverse Sicherungen sind sogar verdrahtet. Da wird einem schnell bewusst, welchen unheimlichen Kabelverhau eine echte B737 aufweist. Lange nicht alles lässt sich mittels material- und platzsparenden Datenbussen erledigen. Einen grossen Teil der SW hat Reto selbst geschrieben. Sein Ansatz weicht ziemlich von den übrigen Lösungen ab. Linux statt Windows, Xplane statt Prosim oder PMDG, usw. Gewisse, beliebte Zusatz-Programme stehen für Linux nicht zur Verfügung, sodass Reto auch dafür noch SW erstellen musste. Momentan verwendet er für die Ansteuerung der Elektronik vorwiegend SISMO Module per Ethernet und einige alte OpenCockpits Module. Für die Displays werden pro Display je ein autonomer Raspberry Pi verwendet. Zukünftig sollen dann kleine Teensy-Microcontroller übernehmen, die aber erst als Prototyp vorliegen. Sie werden ebenso per Ethernet-Bus mit dem Hauptrechner verbunden, was den Drahtverhau ziemlich reduziert. Was Reto sehr geschickt kombiniert, ist handwerkliches Können und phänomenale SW-Kenntnisse. Wir flogen dann zuerst von Zürich nach Genf, ein idealer Flug zum Kennenlernen der Maschine. Dann haben wir uns in Genf auf VATSIM eingeloggt und sind über Malpensa nach Venedig geflogen. Für mich sehr eindrücklich war die Kommunikation mit den Lotsen. Das macht tatsächlich grossen Spass, auch wenn ich oft nur "Bahnhof" verstanden habe. Reto hat sich dagegen wie ein langjähriger Pilot angehört. Anschliessend durften wir noch Retos lässige Familie bei einem feinen Znacht näher kennenlernen. Für Nachwuchspiloten ist jedenfalls bestens gesorgt. Reto, ganz herzlichen Dank für alles und weiterhin "Guten Flug". LG Urs Ganz herzlichen Dank dir Urs für deine ehrlich gemachte Review meines Gartenhauses Falls irgendwer sonst mal in Bern sein sollte: Dies hier ist eine Einladung, den SIM zu besuchen. Ihr findet etwas mehr zur Geschichte des Sims hier: https://bluemarble.ch/wordpress/category/flight-simulation/ Wie Urs gesagt hat, aufgrund der selbstgebauten HW/SW Anbindung bin ich zwar nicht in den Fängen der grossen Zulieferer, ich kann aber auch bei keinem von euch, ausser bei Piki aus Deutschland, Hilfe holen. Falls da draussen also sonst noch jemand mit X-Plane und eigens programmierter Hardware basteln sollte, bitte meldet euch. Kann auch ein Windows User sein, zur Abwechslung. Obwohl, Linux ist schon ein sehr stabiles OS ohne Firlefanz, recht passend für einen Sim. Bis bald und einen schönen Advent wünscht euch Reto PS: Mein im anderen Thread versprochenes VATSIM Coaching für nächstes FS Weekend 2025 gilt dann noch! 2 Zitieren
EdeBanatzke Geschrieben 3. Dezember 2024 Geschrieben 3. Dezember 2024 vor 9 Stunden schrieb Reto Stöckli: Ganz herzlichen Dank dir Urs für deine ehrlich gemachte Review meines Gartenhauses Falls irgendwer sonst mal in Bern sein sollte: Dies hier ist eine Einladung, den SIM zu besuchen. Ihr findet etwas mehr zur Geschichte des Sims hier: https://bluemarble.ch/wordpress/category/flight-simulation/ Wie Urs gesagt hat, aufgrund der selbstgebauten HW/SW Anbindung bin ich zwar nicht in den Fängen der grossen Zulieferer, ich kann aber auch bei keinem von euch, ausser bei Piki aus Deutschland, Hilfe holen. Falls da draussen also sonst noch jemand mit X-Plane und eigens programmierter Hardware basteln sollte, bitte meldet euch. Kann auch ein Windows User sein, zur Abwechslung. Obwohl, Linux ist schon ein sehr stabiles OS ohne Firlefanz, recht passend für einen Sim. Bis bald und einen schönen Advent wünscht euch Reto PS: Mein im anderen Thread versprochenes VATSIM Coaching für nächstes FS Weekend 2025 gilt dann noch! Hallo Reto, Hallo Urs, Sehr schönes Review, hört sich nach viel Spaß an. Ich werde Dich in jeden Fall im nächsten Jahr mit dem Töff besuchen, da freue ich mich schon drauf. Bala war im Oktober 3 Tage bei mir hier in Hannover, wir hatten kaum Zeit zum Schlafen. Er war voll des Lobes über Dich und deinem Sim. Gruß Piki Zitieren
Reto Stöckli Geschrieben 3. Dezember 2024 Geschrieben 3. Dezember 2024 51 minutes ago, EdeBanatzke said: Hallo Reto, Hallo Urs, Sehr schönes Review, hört sich nach viel Spaß an. Ich werde Dich in jeden Fall im nächsten Jahr mit dem Töff besuchen, da freue ich mich schon drauf. Bala war im Oktober 3 Tage bei mir hier in Hannover, wir hatten kaum Zeit zum Schlafen. Er war voll des Lobes über Dich und deinem Sim. Gruß Piki Hoi Piki Ja, mit Bala einen weiteren echten B737 Piloten im Sim zu haben, war auch bei mir spassig. Irgendwann besuchen wir ihn zuhause in Nigeria, ok? Ich bin mittlerweile mit den Teensy's über Ethernet am üben, siehe Prototypen hier: Und Software hier: https://github.com/retostockli/xpcockpit/tree/B737/xpteensy Habe es so aufgesetzt, dass der Teensy aufstartet und per UDP auf die Initialisierung wartet. Dh. der Teensy weiss am Anfang nicht, welche Pins Input oder Output etc. machen sollen oder welche I2C Boards dran hängen. Diese Info schicke ich ihm dann per Ethernet. Dh. ich brauch nur eine Firmware für alle Teensy's. Etwas Probleme machen mir noch die analogen Eingänge. Da hat es einfach zu viel Noise drauf, dh. sie sind 10 Bit und schwanken um 3-4 (out of 1024). Hattest du das auch mal? Gruss Reto 1 Zitieren
EdeBanatzke Geschrieben 3. Dezember 2024 Geschrieben 3. Dezember 2024 vor 3 Minuten schrieb Reto Stöckli: Hoi Piki Ja, mit Bala einen weiteren echten B737 Piloten im Sim zu haben, war auch bei mir spassig. Irgendwann besuchen wir ihn zuhause in Nigeria, ok? Ich bin mittlerweile mit den Teensy's über Ethernet am üben, siehe Prototypen hier: Und Software hier: https://github.com/retostockli/xpcockpit/tree/B737/xpteensy Habe es so aufgesetzt, dass der Teensy aufstartet und per UDP auf die Initialisierung wartet. Dh. der Teensy weiss am Anfang nicht, welche Pins Input oder Output etc. machen sollen oder welche I2C Boards dran hängen. Diese Info schicke ich ihm dann per Ethernet. Dh. ich brauch nur eine Firmware für alle Teensy's. Etwas Probleme machen mir noch die analogen Eingänge. Da hat es einfach zu viel Noise drauf, dh. sie sind 10 Bit und schwanken um 3-4 (out of 1024). Hattest du das auch mal? Gruss Reto Ja, ich glaube das ist ein allgemeines Problem mit den analogen Eingängen, auch bei anderen MCUs. Ich machen da immer einen Schnitt über 10 Messungen, sortiere sie und werfe den oberen und unteren Ausreißer raus. Das is m.M. nach zeitlich vertretbar. Ansonsten, statt Potis, den AMS5048 anschauen, ist über I2C angeschlossen und sehr genau ohne zu wobbeln. Ist aber teurer und mechanisch aufwendiger. Manchmal ist aber auch die Frage, braucht man 10 oder 12bit Auflösung, oder tun es auch 8bit für den Zweck? Wir müssen uns mal wieder kurzschließen. Gruß Piki Zitieren
Reto Stöckli Geschrieben 3. Dezember 2024 Geschrieben 3. Dezember 2024 13 hours ago, EdeBanatzke said: Ja, ich glaube das ist ein allgemeines Problem mit den analogen Eingängen, auch bei anderen MCUs. Ich machen da immer einen Schnitt über 10 Messungen, sortiere sie und werfe den oberen und unteren Ausreißer raus. Das is m.M. nach zeitlich vertretbar. Ansonsten, statt Potis, den AMS5048 anschauen, ist über I2C angeschlossen und sehr genau ohne zu wobbeln. Ist aber teurer und mechanisch aufwendiger. Manchmal ist aber auch die Frage, braucht man 10 oder 12bit Auflösung, oder tun es auch 8bit für den Zweck? Wir müssen uns mal wieder kurzschließen. Gruß Piki Ich hatte auch einen Low Pass Filter über 10 Analogwerte drin, der hat aber nichts genützt. Hab nun aber gemerkt, dass der Noise nur vorhanden ist, wenn ich I2C Boards anschliesse. Teensy alleine verursacht keinen Noise, ist sehr stabil mit +/- 1 auch mit einfachen Potentiometern. Den Fehler hab ich nun gefunden. Die Analogeingänge des Teensys sind auf eine stabile 3.3V Spannung ausgerichtet. Ich hab zu den MCP23017 I2C Boards einen Spannungswandler von 3.3V --> 5.0V drin, um mit den MCP23017 I/O Boards auch blaue LED's ansteuern zu können, die bis 4V brauchen. Die 5.0V Seite hängt zwar an einem separaten 5.0V Netzteil, aber irgendwie hat da die Power Pump (3.3V --> 5.0V) des I2C Spannungswandlers (https://www.adafruit.com/product/5649 ) noch Strom vom Teensy gezogen. Lösung: Das rote Kabel des I2C Busses gekappt, Problem gelöst. Ich hab nun eine vollständige Separierung der 3.3V und 5.0V Seite. Keinen Noise mehr auf dem Analog Eingang. Mit Interrupts funktionieren übrigens die Encoder über den I2C Bus prima. Keine Aussetzer beobachtet bisher. Ich lass den I2C Bus auf 100kHz laufen. Hattest du mal Probleme damit? Reto Zitieren
EdeBanatzke Geschrieben 4. Dezember 2024 Geschrieben 4. Dezember 2024 (bearbeitet) vor 6 Stunden schrieb Reto Stöckli: Ich hatte auch einen Low Pass Filter über 10 Analogwerte drin, der hat aber nichts genützt. Hab nun aber gemerkt, dass der Noise nur vorhanden ist, wenn ich I2C Boards anschliesse. Teensy alleine verursacht keinen Noise, ist sehr stabil mit +/- 1 auch mit einfachen Potentiometern. Den Fehler hab ich nun gefunden. Die Analogeingänge des Teensys sind auf eine stabile 3.3V Spannung ausgerichtet. Ich hab zu den MCP23017 I2C Boards einen Spannungswandler von 3.3V --> 5.0V drin, um mit den MCP23017 I/O Boards auch blaue LED's ansteuern zu können, die bis 4V brauchen. Die 5.0V Seite hängt zwar an einem separaten 5.0V Netzteil, aber irgendwie hat da die Power Pump (3.3V --> 5.0V) des I2C Spannungswandlers (https://www.adafruit.com/product/5649 ) noch Strom vom Teensy gezogen. Lösung: Das rote Kabel des I2C Busses gekappt, Problem gelöst. Ich hab nun eine vollständige Separierung der 3.3V und 5.0V Seite. Keinen Noise mehr auf dem Analog Eingang. Mit Interrupts funktionieren übrigens die Encoder über den I2C Bus prima. Keine Aussetzer beobachtet bisher. Ich lass den I2C Bus auf 100kHz laufen. Hattest du mal Probleme damit? Reto Die Wege der Spannung sind manchmal unergründlich. Beim I2C hatte ich bis jetzt eigentlich nie Probleme, auch mit I2C Multiplexern nicht. Ich nehme als Abschluss Widerstand aber statt 4k7 auch immer 1k, weiss nicht mehr warum, funktioniert aber seit Jahren störsicher auch bei längeren Bussen. Piki Bearbeitet 4. Dezember 2024 von EdeBanatzke Zitieren
Reto Stöckli Geschrieben 4. Dezember 2024 Geschrieben 4. Dezember 2024 3 hours ago, EdeBanatzke said: Die Wege der Spannung sind manchmal unergründlich. Beim I2C hatte ich bis jetzt eigentlich nie Probleme, auch mit I2C Multiplexern nicht. Ich nehme als Abschluss Widerstand aber statt 4k7 auch immer 1k, weiss nicht mehr warum, funktioniert aber seit Jahren störsicher auch bei längeren Bussen. Piki Das wird eine gute Diskussion! Wie lange ist denn dein längster I2C-Bus, den du mit sinnvoller Taktrate (dh. grösser 10Hz ) betreiben konntest? Es wird von max. 1 m gesprochen in den Foren. Verwendest du I2C Multiplexer oder I2C Address Translators? Zitieren
Empfohlene Beiträge
Dein Kommentar
Du kannst jetzt schreiben und Dich später registrieren. Wenn Du ein Konto hast, melde Dich jetzt an, um unter Deinem Benutzernamen zu schreiben.